Distortion!

Mosfuzz

Ampli de distortion bizarre au résultat similaire à un Behringer HM-300 mais une topologie toute différente avec un NMOS de puissance et diode de redressement et une alim 19V.

Galerie:

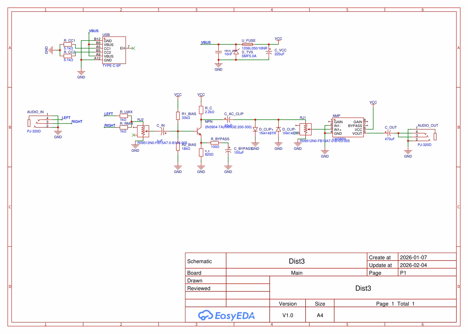
Ampli Distortion NPN+Diode+LM386

Ampli de distortion basique avec un NPN polarisé en ampli classe A et des diodes silicium pour la saturation + LM386 en sortie.
Prend du 5V USB-C en entrée.

Galerie:

Ampli Distortion AOP+Diode

Ampli de distortion basique avec un AOP des diodes silicium dans la contre-réaction pour la saturation.
Le design est dangereux à cause d'un court circuit possible si la masse des E/S TRS et la masse de l'alim ne sont pas la même (manque une capacité).

Galerie:

Masse Virtuelle

Le circuit utilisé par l'ampli de distortion à AOP mais isolé.

Galerie:

Version e108c23 2026-03-22 20:35:24 +0100. Ici depuis 19/12/2023 14:40:07 +0100 :)